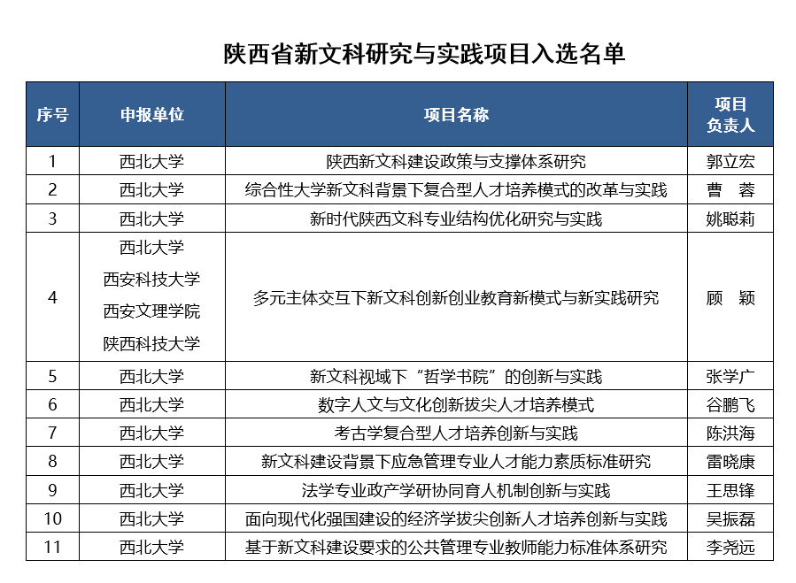
近日,陕西省教育厅公布省级新文科研究与实践项目名单,bat365官网《陕西新文科建设政策与支撑体系研究》等11个项目入选,获批数量居全省首位。
新文科研究与实践项目是贯彻全国教育大会精神,落实教育部新文科建设工作会议要求,全面推进新文科建设,构建世界水平、中国特色的文科人才培养体系的重要举措。学校长期注重文科教育对于人才培养的重要意义,依托综合性大学优势,在完全学分制改革背景下,根据学生的个性化培养需求,积极推进文科专业交叉融合,搭建文理融通的综合性实习基地建设,并与北京大学、开源证券、陕文投集团、西影集团、故宫博物院等探索新文科协同育人机制。同时,学校先期召开了以“深化新文科教育改革,构建高质量教学体系”为主题的bat365正版唯一官网新文科建设工作会议,深入讨论新文科建设的发展脉络、内涵要义、实施路径及未来规划,全面启动学校新文科建设。
当前,高等教育迈入新的发展阶段,新工科、新文科、新农科、新医科建设是国家层面创新人才培养机制,实现高等教育内涵式发展的重要战略举措。学校将围绕“十四五”本科人才培养规划,全面深化文科教育教学改革,积极探索文科人才培养的新理念、新模式、新路径,促进文科专业结构和课程体系的优化升级与交叉融合,着力构建类型丰富、层次递进的新时代文科人才培养体系,推动本科人才培养质量再提升,更好地助力学校“双一流”建设。

